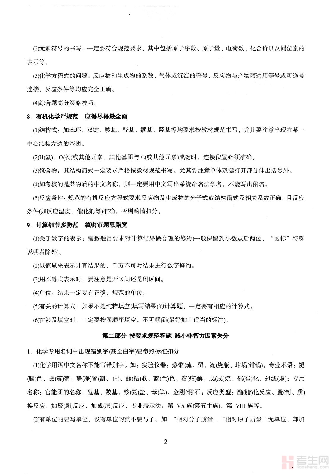
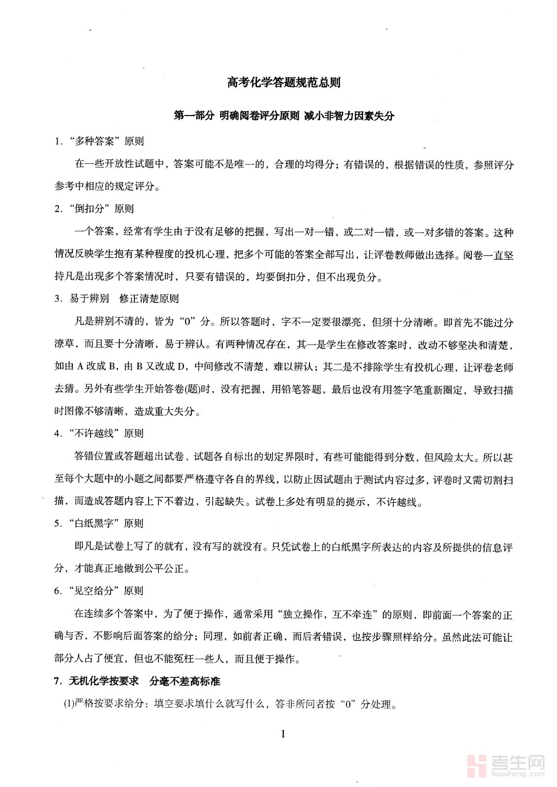
小学 初中 高中 教案资源 中职 高等教育 公务员考试 教师资格考试 法律职业资格 金融考试 建筑工程考试 医疗卫生考试 政务类考试

高考化学高分答题模板--答题方法技巧汇总

2025-05-09 1244 3 8.06M

高考化学高分答题模板--答题方法技巧汇总

一份超实用的“高考化学高分答题模板”,汇总了答题方法和技巧,让你的化学成绩稳步提升

专业答题技巧,帮你快速锁定高分

实用模板,提升答题效率

例题解析,带你深入理解知识点




您还没有登录,请登录后查看详情



举报收藏 0
  • kaosheng
    加关注22
  • 发展普惠教育,促进教育公平。打造全龄段一站式考生服务平台!
本类推荐
下载排行
网站首页  |  关于我们  |  联系方式  |  用户协议  |  隐私政策  |  版权声明  |  网站地图  |  排名推广  |  广告服务  |  积分换礼  |  网站留言  |  RSS订阅  |  违规举报  |  粤ICP备15038604号  | 备案图标 粤公网安备44030002008027号