手机版
二维码
购物车
安卓APP
Windows版
Mac版
0755-81510000
选择频道搜索
备考资料
考生商城
视频课程
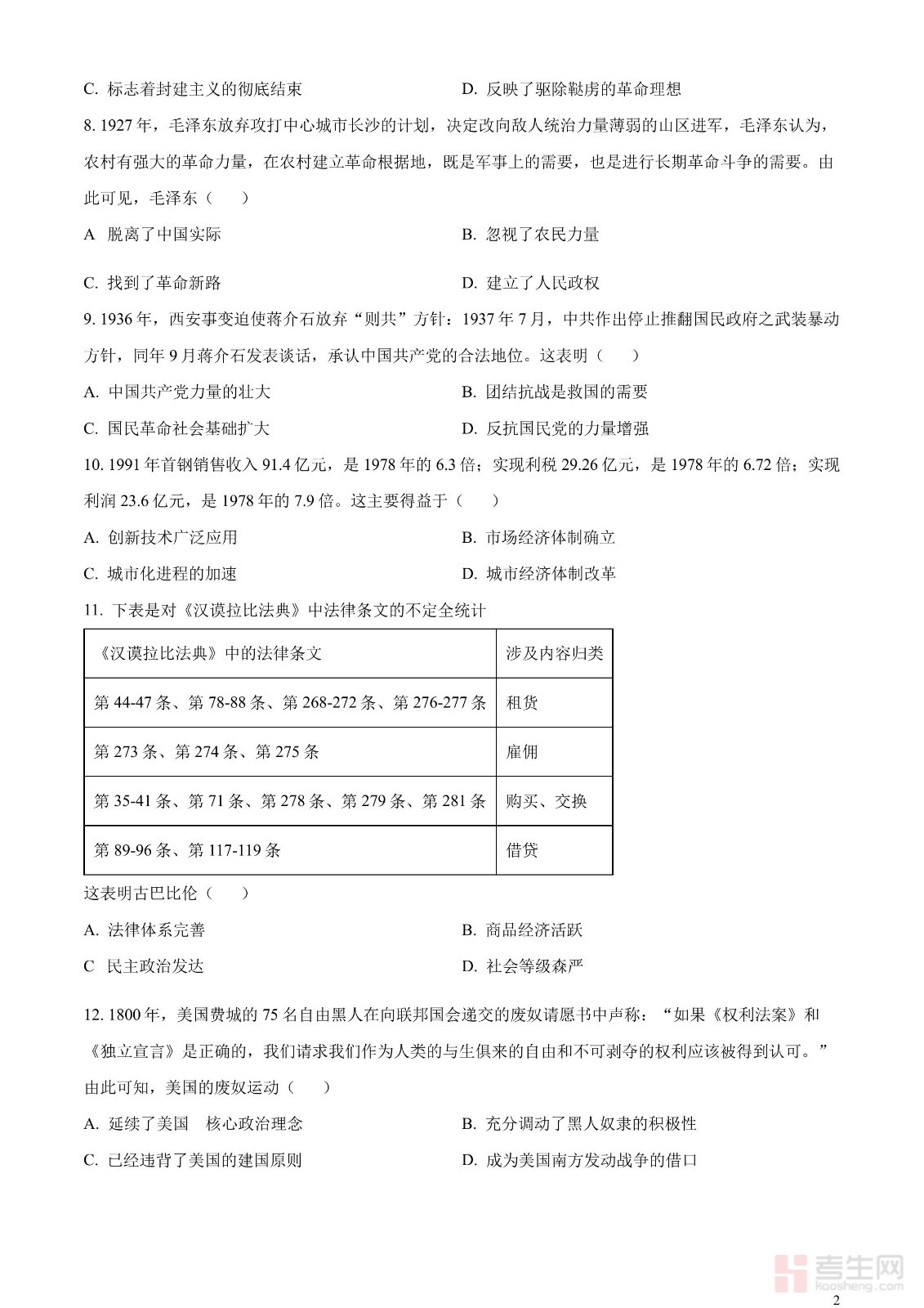
动画解题
学习方法
家长学堂
机构名录
留学机构
会务活动
机构招聘
家教求职
最新资讯
帮助中心
高考
2024
2025
英语
中考
北京
天津
山东省
深圳
小学
首页
备考资料
考生商城
视频课程
动画解题
学习方法
家长学堂
机构名录
留学机构
会务活动
机构招聘
家教求职
教育saas
最新资讯
AI智学
帮助中心
高中
|
初中
|
小学
|
幼教
|
教案
|
中职
|
大学
|
成教
|
考研
|
外语
|
教资
|
留学
|
公考
|
法考
|
财会
|
金融
|
建工
|
医卫
|
技能考
|
事业编
|
军考
|
艺考
|
体考
|
基层考
|
国企招考
|
教学软件
|
电子课件
|
人工智能
|
其他考试
首页
>
备考资料
>
初中
>
中考专题
>
历年中考真题
2023年湖北省黄冈市孝感市咸宁市中考历史真题(原卷版)
2025-02-07
4261
1
0.21M
年级:初中合集
学期:全学期
科目:历史
年份:2023
2023年湖北省黄冈市孝感市咸宁市中考历史真题(原卷版)
【提示】本下载资源均由会员自主上传,本站仅提供网络存储空间服务,不对资源的版权归属、合法性、完整性及安全性承担任何责任。如该资源涉嫌侵权或违规,请联系本站进行删除处理,所有下载风险及后果由下载者自行承担。
您还没有登录,请登录后查看详情
考生网 AI 创作批量上传工具,以 “公域 + 私域 + 智能工具” 全链路赋能,助您资料高效变现!
点赞
0
举报
收藏
0
打赏
0
分享
19
kaosheng
加关注
35
发展普惠教育,促进教育公平。打造全龄段一站式考生服务平台!
本类推荐
2025年湖南省长沙市中考英语真题原卷版+解析版+听力音频
2025年湖南省中考英语真题原卷版+解析版+听力音频
2023年湖北省武汉市数学真题(解析版)
2023年湖南省长沙市中考数学真题(解析版)
2023年辽宁省沈阳市中考数学真题(解析版)
2023年天津市中考数学真题(解析版)
2023年云南省中考数学真题(解析版)
2023年浙江省杭州市中考数学真题(解析版)
2023年上海市中考数学真题(解析版)
下载排行
79
1
2024年四川省自贡市中考语文真题(解析版)
44
2
2025年湖南省长沙市中考英语真题原卷版+解析版+听力音频
31
3
2008年-2024年广东省中考英语真题及答案(含听力)
29
4
2023年山东省济南市中考历史真题(解析版)
23
5
2008年-2024年广东省中考数学真题及答案+解析
19
6
2008年-2024年广东省中考物理真题及答案
18
7
2008年-2024年深圳市中考数学试题及答案
17
8
2024年江苏省无锡市中考英语真题(解析版)
17
9
2008年-2024年广东省中考化学真题及答案
家长学堂
考生网AI高考志愿填报系统
3-6岁娃情绪失控?考生网教你3招情商培养小技巧
考生网:3-6岁娃专注力差?这4个小游戏轻松提升
考生网:3-6岁娃爱闹情绪?3招培养高情商
考生网:3-6岁孩子爱闹情绪?4个小方法教娃管理情绪
孩子没责任感不诚信?考生网教3-6岁家长4个实用游戏
最新资讯
江苏南京市玄武区教育创业:低门槛起步,考生网全生态赋能!
黑龙江哈尔滨市道里区教育创业:考生网全生态支持助你圆梦
2026教育创业不用愁!考生网给你从工具到变现的全链路支持
内蒙古自治区教育考试院办公楼雷电防护装置检测服务竞争谈判采购公告
高考(新高考/艺体/单招)学籍档案常识 考生网详解
从学前到终身学习,考生网全龄段教育服务新升级
动画解题
视频课程
家长学堂
初中几何模型-矩形加权逆等线模型典例
初中几何模型-胡不归模型典例1
初中几何模型-费马点模型典例3
初中几何模型-将军饮马典例6
初中几何模型-三角形外接圆
利用轴对称构造辅助线典例2
利用轴对称构造辅助线典例1
与轴对称图形有关的辅助线作法例4
与轴对称图形有关的辅助线作法例3
与轴对称图形有关的辅助线作法例2
小学英语口语100个必考句型:My head hurts
小学英语口语100个必考句型:Save for a rainy day
小学英语口语100个必考句型:I am happy
小学英语口语100个必考句型:Let`s put on your clothes
小学英语口语100个必考句型:You tell me
小学英语口语100个必考句型:Let`s watch TV
小学英语口语100个必考句型:My throat is killing me
小学英语口语100个必考句型:Time to get up
小学英语口语100个必考句型:What do you usually have for breakfast?
小学英语口语100个必考句型:Shall we get together sometime?
考生网AI高考志愿填报系统
3-6岁娃情绪失控?考生网教你3招情商培养小技巧
考生网:3-6岁娃专注力差?这4个小游戏轻松提升
考生网:3-6岁娃爱闹情绪?3招培养高情商
考生网:3-6岁孩子爱闹情绪?4个小方法教娃管理情绪
孩子没责任感不诚信?考生网教3-6岁家长4个实用游戏
【家校共育】灯塔型父母:不做孩子的 “掌舵人”,只做人生的 “引路人”
别再用同一种方法学各科!这4招让成绩悄悄涨
别用统一方法学各科!这4招让孩子高效提分
5个学科适配技巧,让孩子提分同时瞄准理想专业
×
申请链接
|
更多
>
友情链接
蓝快智能助手
蓝快传媒
租客网
校外培训监管与服务平台
曼卡汽车
路客汽车
布鲁投资
美国研究生入学考生GRE
全国英语等级考试
全国计算机等级考试
全国大学英语四、六级考试
中小学教师资格考试
深圳市招生考试办公室
天津市教育招生考试院
内蒙古自治区教育考试院
辽宁省招生考试办公室
吉林省教育考试院
黑龙江省招生考试院
安徽省教育招生考试院
河南省教育考试院
湖北省教育考试院
湖南省教育考试院
广西招生考试院
重庆市教育考试院
海南省考试局
贵州省招生考试院
云南省招生考试院
陕西省教育考试院
甘肃省教育考试院
青海省教育招生考试院
宁夏教育考试院
新疆教育考试院
山东省教育招生考试院
上海市教育考试院
浙江省教育考试院官网
江西省教育考试院
广东省教育考试院
四川省教育考试院
江苏省教育考试院
北京教育考试院
河北省教育考试院
福建省教育考试院
全国旅游监督服务平台
中国演出行业协会
国家广播电视总局
中国兽医网
国家医学考试网
中国计量培训网
中国注册税务师协会
中国证券投资基金业协会
中国银行协会
中国注册会计师协会
CET报名网
全国会计资格评价网
中国期货业协会
中国证券业协会
人力资源和社会保障政务服务平台
国家政务服务平台
国家卫生健康委人才交流服务中心
中国教育考试网
学信网
国家中小学智慧教育平台
中国人事考试网
中国研究生招生信息网
国家司法考试中心
阳光高考
教育部
中国教师资格网
红宝山国防教育基地
易贸商城
网站首页
|
关于我们
|
联系方式
|
用户协议
|
隐私政策
|
版权声明
|
网站地图
|
排名推广
|
广告服务
|
积分换礼
|
网站留言
|
RSS订阅
|
违规举报
|
帮助中心
|
问答
|
合作机会
| 团队培训
| 合作伙伴验证
粤ICP备15038604号
粤公网安备44030002008027号
(c)2008-2025 考生网(深圳) 教育科技有限公司 地址:深圳市南山区桃园路8号田厦金牛广场A座1809 电话:0755-81510000
×
×